首页
关于我们
新闻资讯
业务领域
企业文化
党群工作
信息公开
联系我们
欠薪维权
办公系统登录
办公系统登录
登录
信息公开
公司公告
员工招聘
29
2019.08
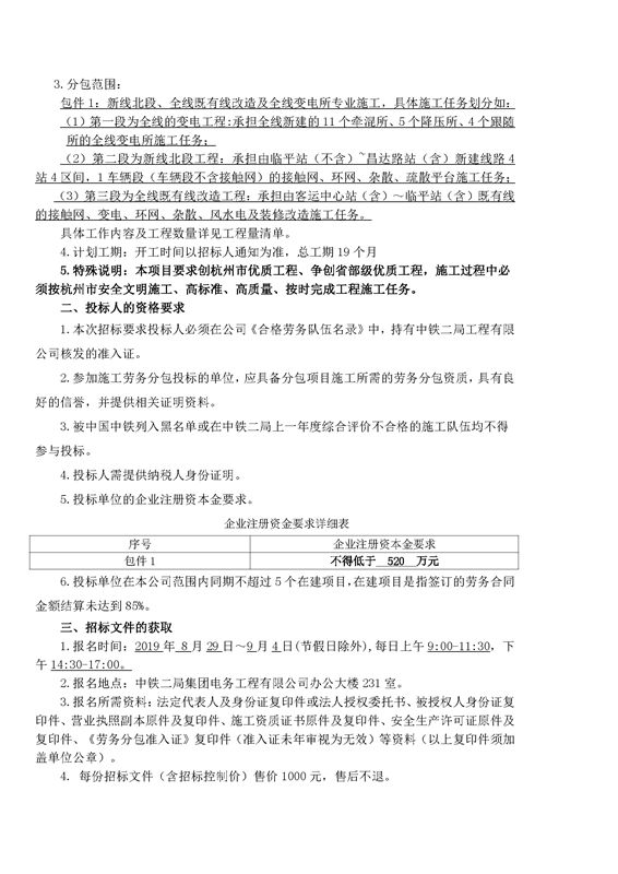
【招标公告】杭州地铁9号线一期工程供电系统安装工程
来源单位:
作者:电务公司
上一页
返回列表
下一页
查看更多
铁路建设项目质量安全红线管理规定
中国中铁关于开展铁路质量安全红线管理再宣贯再学习的通知
【分包中标公示】-威围高速公路机电工程项目
【分包中标公示】-京至句容城际轨道交通工程35kV变电所总承包工程项目
【招标公告】北京市轨道交通昌平线南延工程(西二旗至蓟门桥段)供电系统及综合监控系统设备安装工程