
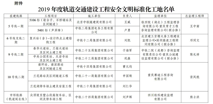
近日,从重庆轨道集团获悉,重庆五号线供电5401标荣获重庆轨道集团“2019年度轨道交通建设工程安全文明标准化工地”称号。
重庆5401标项目部以标准化管理为出发点,持续建立健全各种安全管理制度,大力开展各类安全主题活动,严格落实各项安全管理举措,强化安全生产、文明施工和环境保护工作,得到建设单位的一致认可。
2019年项目部修订完善了《施工考核与奖罚实施细则》、《班组长安全质量考核制度》等多项安全管理制度并严格落实。大力开展各类安全主题活动,坚持全员覆盖,扎实开展安全教育培训、“我来讲安全”、应急演练、安全体验、双安杯、事故警示教育等安全主题活动,积极推广应用多媒体安全教育培训工具箱,全年共计培训人次达1900余次,开展各类安全活动50余次,使安全文化入耳入眼入心。坚持“一岗双责、岗岗有责”,将管理责任层层分解,与各部门、作业队、班组签订了安全质量责任书和安全质量责任承诺书,层层压实责任;认真开展班前安全讲话、安全技术交底、领导带班、安全质量分级盯控,利用专、兼职安全质量管理人员严格进行日常巡查、监督、检查工作;严格安全隐患排查整治,强化施工现场安全管理。本年度从开工以来共计对施工现场例行检查240次,轨行区检查190次。构建起横向到边,纵向到底的安全管理网络。
项目部将进一步强化安全生产、文明施工,抓住安全文明工作“深、细、严”不放松,继续强化安全生产标准化管理,为电务公司树誉山城继续奋进。
图1:表彰通报

图2:表彰名单

图3:祝贺信
